2月12日,长沙市住房和城乡建设局、长沙市精神文明建设办公室联合发布2025年第四季度物业服务企业“红黑榜”及“重点监管”企业名单。19家企业荣登“红榜”,6家企业被列入“黑榜”,14家企业被列入“重点监管”范围。
在2025年四季度开展的高层建筑消防安全管理、物业服务质量提升、公共收益管理、文明小区建设、“友好小区”建设等工作中,珠江颐德公馆、天健云麓府、长房东云台、明城国际、金葳佳园、佳馨园、龙湖春江天玺、四季美景、省出版局宿舍小区、恒大绿洲、仁和雨花家园、帝辰观澜荟锦、长房星珑湾、恒广国际景园、陶然居、碧桂园城市花园二期、新月半岛外滩、愿景壹号院、盛翠豪庭等19个项目的物业服务企业表现突出,成为行业标杆,登上“红榜”。



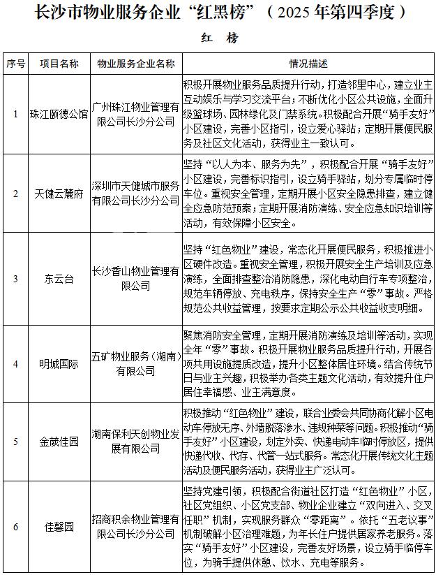
其中,广州珠江物业管理有限公司长沙分公司服务的珠江颐德公馆,积极开展物业服务品质提升行动,打造邻里中心,全面升级篮球场、园林绿化及门禁系统,并配合开展“骑手友好”小区建设,设立爱心驿站,获得业主一致认可。
招商积余物业管理有限公司长沙分公司服务的佳馨园,坚持党建引领,建立“双向进入、交叉任职”机制,依托“五老议事”破解小区治理难题,为年长住户提供居家养老服务。
长沙香山物业管理有限公司服务的东云台坚持“红色物业”建设,深化电动自行车专项整治,严格规范公共收益管理,按要求定期公示收支明细。
浏阳市中晟物业管理有限公司服务的新月半岛外滩积极推动物业标准化建设,依托党群服务中心打造暖心驿站,营造友好和谐的小区氛围。
来源 | 长沙晚报
